
Hemab
Designing a Biotech corporate website for three audiences and zero room for confusion:
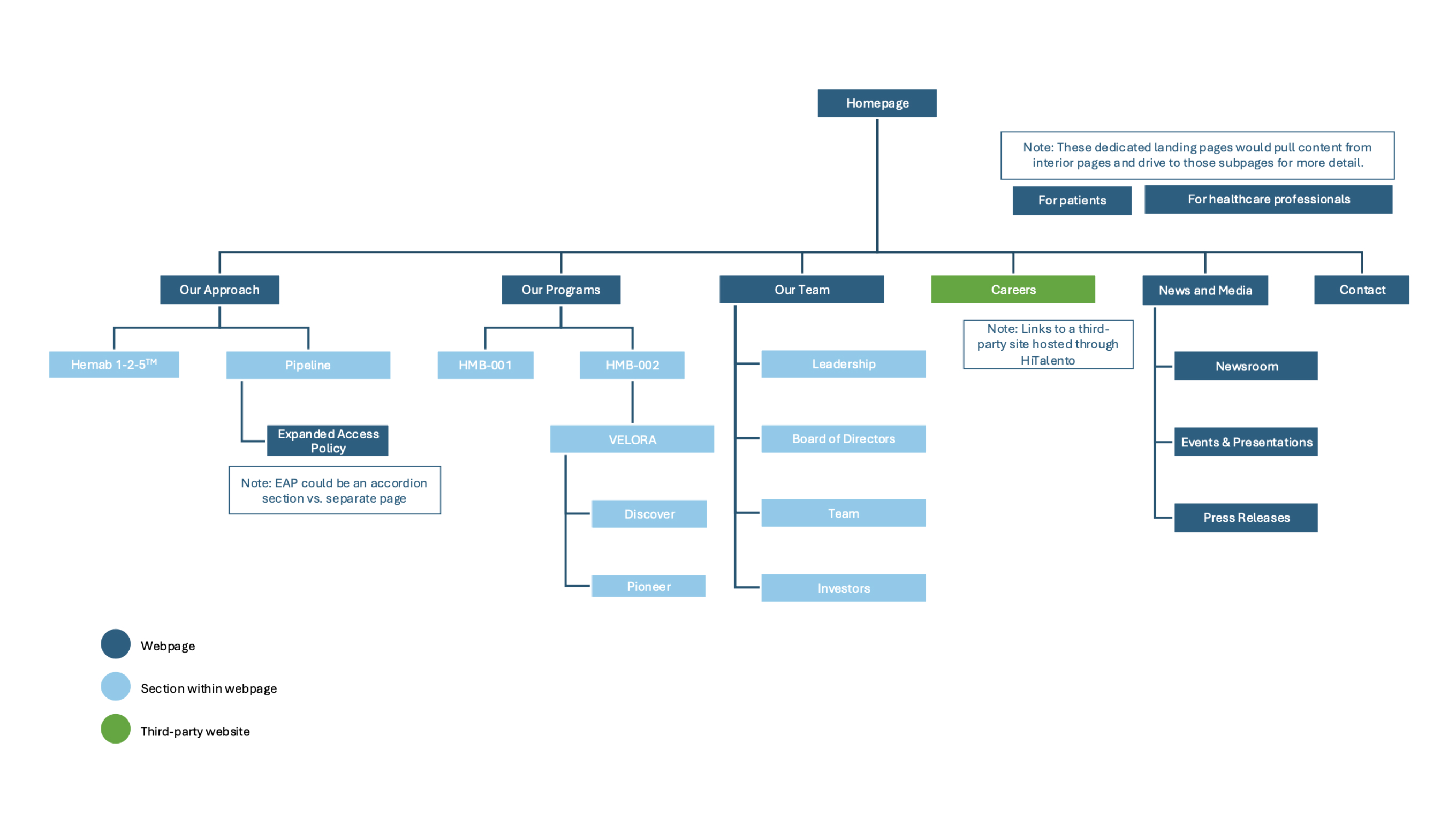
‍Patients looking for trials. HCPs evaluating partnerships. Investors deciding on Series C. Hemab's old site served none of them well. I restructured the IA, designed patient-first navigation, unified their contact routing, and shipped a full redesign in time for ISTH.
Investor and leadership confidence boosted. Series C closed!
CRO
Branding
Ecommerce
Scroll Down
Visual Walk-Through
ROLE
Lead Designer
DURATION
2025
Want to see more?
Reach out for a walkthrough of the full concept.
Reach out for a walkthrough of the full concept.

















